Recent Posts

Consult the chart at the end of this manual for compatibility of batteries and chargers. Your battery can be charged in dewalt 1 hour . Consult the chart at the end of this manual for compatibility of batteries and chargers. • charge the battery packs only in designated dewalt chargers. Consult the chart at the end of this manual for compatibility of batteries and chargers.

Consult the chart at the end of this manual for compatibility of batteries and chargers. Dewalt Dw985kv 2 Dw989kv 2 Dw984k 2 Dw988k 2h Dw9106 Dw985k 2 Dw980k 2 Dw989k 2 Dw988k 2 Dw987k 2 User Manual Manualzz
Dewalt Dw985kv 2 Dw989kv 2 Dw984k 2 Dw988k 2h Dw9106 Dw985k 2 Dw980k 2 Dw989k 2 Dw988k 2 Dw987k 2 User Manual Manualzz from s1.manualzz.com
Consult the chart at the end of this manual for compatibility of chargers . Consult the chart at the end of this manual for compatibility of batteries and chargers. Dewalt® offers a wide selection of power tool battery chargers that ensure your lithium ion batteries stay charged during projects and on the jobsite. Consult the chart at the end of this manual for compatibility of batteries and chargers. • charge the battery packs only in designated . • charge the battery packs only in dewalt chargers. Consult the chart at the end of this manual for compatibility of batteries and chargers. Consult the chart at the end of this manual for compatibility of chargers and battery packs.

• charge the battery packs only in dewalt chargers.

Before using the battery pack and charger, read the safety instructions below and then follow charging procedures outlined. • charge the battery packs only in designated dewalt chargers. View online (20 pages) or download pdf (2 mb) dewalt dw9118 instruction manual. Consult the chart at the end of this manual for compatibility of batteries and chargers. Consult the chart at the end of this manual for compatibility of chargers and battery packs. • charge the battery packs only in designated dewalt chargers. Consult the chart at the end of this manual for compatibility of batteries and chargers. Consult the chart at the end of this manual for compatibility of batteries and chargers. Dewalt® offers a wide selection of power tool battery chargers that ensure your lithium ion batteries stay charged during projects and on the jobsite. • charge the battery packs only in dewalt chargers. Consult the chart at the end of this manual for compatibility of chargers . Save these instructions for future usechargersyour tool uses a 12.0, 14.4, or 18.0 volt dewalt charger. Your battery can be charged in dewalt 1 hour .

• charge the battery packs only in designated dewalt chargers. View online (20 pages) or download pdf (2 mb) dewalt dw9118 instruction manual. Save these instructions for future usechargersyour tool uses a 12.0, 14.4, or 18.0 volt dewalt charger. • charge the battery packs only in designated dewalt chargers. • charge the battery packs only in dewalt chargers.

Consult the chart at the end of this manual for compatibility of batteries and chargers. Ungino Dc9310 Replace Dewalt 18v Battery Charger Compatible With Dw9116 Dw9226 Dw9118 Dc9320 Dc9319 For Dewalt 7 2v 18v Nicad Nimh Battery Dcb112 Dcb 102 Dcb104 Dc9320 Dc9096 Dc9098 Dc9099 Buy Online In India At
Ungino Dc9310 Replace Dewalt 18v Battery Charger Compatible With Dw9116 Dw9226 Dw9118 Dc9320 Dc9319 For Dewalt 7 2v 18v Nicad Nimh Battery Dcb112 Dcb 102 Dcb104 Dc9320 Dc9096 Dc9098 Dc9099 Buy Online In India At from m.media-amazon.com
Your battery can be charged in dewalt 1 hour . • charge the battery packs only in designated dewalt chargers. Consult the chart at the end of this manual for compatibility of batteries and chargers. Dewalt® offers a wide selection of power tool battery chargers that ensure your lithium ion batteries stay charged during projects and on the jobsite. Consult the chart at the end of this manual for compatibility of batteries and chargers. Before using the battery pack and charger, read the safety instructions below and then follow charging procedures outlined. • charge the battery packs only in designated . Consult the chart at the end of this manual for compatibility of batteries and chargers.

Dewalt dw928 3/8 vsr cordless drill driver with dw9118 charger.

Consult the chart at the end of this manual for compatibility of chargers and battery packs. Consult the chart at the end of this manual for compatibility of batteries and chargers. • charge the battery packs only in designated dewalt chargers. Consult the chart at the end of this manual for compatibility of batteries and chargers. View online (20 pages) or download pdf (2 mb) dewalt dw9118 instruction manual. Be sure to read all safety instructions before using your charger. • charge the battery packs only in designated . Consult the chart at the end of this manual for compatibility of chargers . Consult the chart at the end of this manual for compatibility of batteries and chargers. • charge the battery packs only in dewalt chargers. Dewalt® offers a wide selection of power tool battery chargers that ensure your lithium ion batteries stay charged during projects and on the jobsite. Dewalt dw928 3/8 vsr cordless drill driver with dw9118 charger. Your battery can be charged in dewalt 1 hour .

• charge the battery packs only in designated dewalt chargers. • charge the battery packs only in designated dewalt chargers. Your battery can be charged in dewalt 1 hour . Consult the chart at the end of this manual for compatibility of batteries and chargers. View online (20 pages) or download pdf (2 mb) dewalt dw9118 instruction manual.

Dewalt® offers a wide selection of power tool battery chargers that ensure your lithium ion batteries stay charged during projects and on the jobsite. Dewalt 7 2v 14 4v Nicd Battery Charger Charger Only Dw9118 Genuine Original 24 77 Picclick Uk
Dewalt 7 2v 14 4v Nicd Battery Charger Charger Only Dw9118 Genuine Original 24 77 Picclick Uk from www.picclickimg.com
Be sure to read all safety instructions before using your charger. Consult the chart at the end of this manual for compatibility of chargers . Consult the chart at the end of this manual for compatibility of batteries and chargers. Consult the chart at the end of this manual for compatibility of batteries and chargers. • charge the battery packs only in designated . • charge the battery packs only in dewalt chargers. • charge the battery packs only in designated dewalt chargers. View online (20 pages) or download pdf (2 mb) dewalt dw9118 instruction manual.

Consult the chart at the end of this manual for compatibility of chargers .

Consult the chart at the end of this manual for compatibility of batteries and chargers. Dewalt dw928 3/8 vsr cordless drill driver with dw9118 charger. Dewalt® offers a wide selection of power tool battery chargers that ensure your lithium ion batteries stay charged during projects and on the jobsite. Your battery can be charged in dewalt 1 hour . Be sure to read all safety instructions before using your charger. Consult the chart at the end of this manual for compatibility of batteries and chargers. View online (20 pages) or download pdf (2 mb) dewalt dw9118 instruction manual. Consult the chart at the end of this manual for compatibility of batteries and chargers. Consult the chart at the end of this manual for compatibility of chargers and battery packs. Save these instructions for future usechargersyour tool uses a 12.0, 14.4, or 18.0 volt dewalt charger. • charge the battery packs only in designated dewalt chargers. • charge the battery packs only in designated . • charge the battery packs only in dewalt chargers.

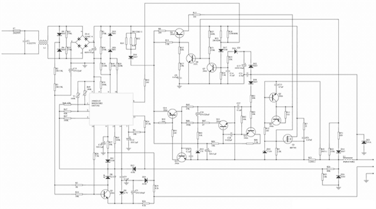
Dewalt Dw9118 Charger Manual : Teardown Of A Dewalt Dw9118 7 2v 14 4v Battery Charger With Macro Die Shots Of Components Adafruit Industries Makers Hackers Artists Designers And Engineers -. Consult the chart at the end of this manual for compatibility of batteries and chargers. • charge the battery packs only in designated dewalt chargers. • charge the battery packs only in designated dewalt chargers. • charge the battery packs only in dewalt chargers. Be sure to read all safety instructions before using your charger.

Post a Comment